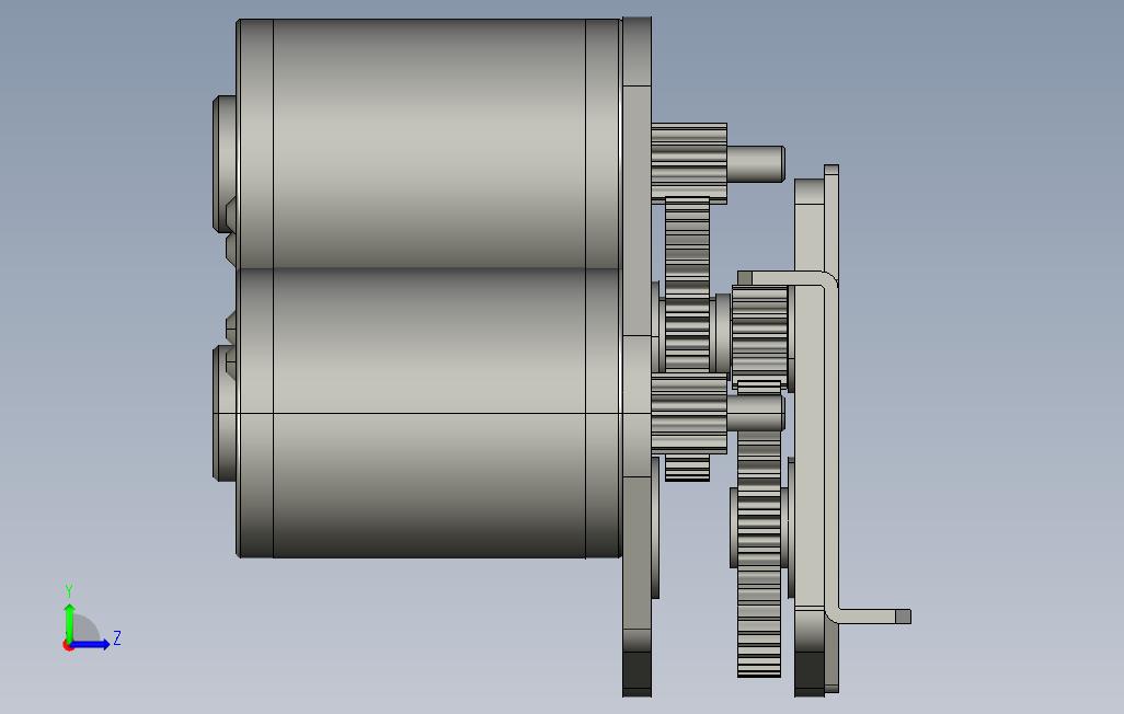
用于KoP底盘的3MiniCIMNEO变速箱(ID:146752)
| # | 文件名称 | 文件大小 |
|---|---|---|
| 1 | 3MiniCIM KitBox Assembly.STEP | 8.20M |
| 2 | 3MiniCIM KitBox Main Plate.STEP | 596.89K |
| 3 | 3MiniCIM KitBox Mounting Plate.STEP | 273.58K |
免费下载
发布者
眼睛大的猫咪
创作: 160254
粉丝: 1327
加入时间:2022-08-18
模型信息
图纸格式:step
文件大小:2.13M
所需金币:0
上传时间:2020-11-22 05:11:17
是否可编辑:可修改,包括参数
版本:STEP
标签
图纸简介
版权说明
用户在本站上传的作品如侵犯到您的权益,请与本站管理员联系删除。用户在本站下载的原创作品,只拥有作品的使用权,著作权归原作者所有,未经合法授权,用户不得以任何形式发布、传播、复制、转售该作品。
作者其它图纸 查看更多
猜你喜欢

3.jpg)
1.jpg)
4.jpg)
0.jpg)
2.jpg)