连杆混合驱动五杆机构设计含15张CAD图(ID:1541662)
查找相似图纸
截图
AI截图渲染
✨AI图片渲染
| # | 文件名称 | 文件大小 |
|---|---|---|
| 1 | 17250915408035.zip | 2.68M |
| 2 | A总装图.dwg | 88.05K |
| 3 | C40简介-连杆混合驱动五杆机构设计含15张CAD图.pdf | 860.37K |
| 4 | 卡板.dwg | 82.33K |
| 5 | 后摇杆.dwg | 84.28K |
| 6 | 后摇杆头.dwg | 84.77K |
| 7 | 字数.JPG | 85.58K |
| 8 | 摇杆A4.dwg | 83.93K |
| 9 | 摇杆头A4.dwg | 84.80K |
| 10 | 支撑板A4.dwg | 83.80K |
| 11 | 曲轴.dwg | 90.40K |
| 12 | 筋板A4.dwg | 79.87K |
| 13 | 译文.doc | 489.00K |
| 14 | 轴.dwg | 90.56K |
| 15 | 轴承座.dwg | 87.84K |
| 16 | 轴承盖.dwg | 86.82K |
| 17 | 轴板A4.dwg | 85.68K |
| 18 | 连杆2-A4.dwg | 82.02K |
| 19 | 连杆A4.dwg | 81.17K |
| 20 | 连杆混合驱动五杆机构设计说明书.doc | 445.33K |
| 21 | A总装图.png | 22.27K |
| 22 | 卡板.png | 6.56K |
| 23 | 后摇杆.png | 5.90K |
| 24 | 后摇杆头.png | 7.45K |
| 25 | 字数.JPG | 85.58K |
| 26 | 摇杆A4.png | 7.88K |
| 27 | 摇杆头A4.png | 8.20K |
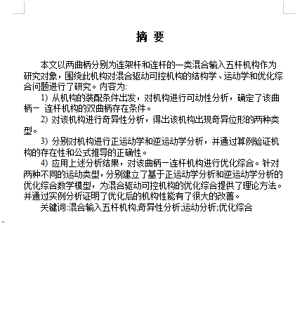
| 28 | 摘要.JPG | 114.69K |
| 29 | 支撑板A4.png | 10.19K |
| 30 | 曲轴.png | 9.27K |
| 31 | 目录.JPG | 376.83K |
| 32 | 筋板A4.png | 7.26K |
| 33 | 设计所包含文件.jpg | 156.72K |
| 34 | 轴.png | 8.36K |
| 35 | 轴承座.png | 9.34K |
| 36 | 轴承盖.png | 7.24K |
| 37 | 轴板A4.png | 7.53K |
| 38 | 连杆2-A4.png | 7.30K |
| 39 | 连杆A4.png | 7.35K |
此图纸下载需要200金币
立即下载
发布者
设计吧
创作: 5168
粉丝: 56
加入时间:2024-02-20
模型信息
图纸ID:1541662
图纸格式:dwg,pdf
文件大小:2.74M
所需金币:200
上传时间:2024-08-31 16:05:43
是否可编辑:可修改,包括参数
软件版本:AutoCAD 2004
标签
图纸简介
版权说明
用户在本站上传的作品如侵犯到您的权益,请与本站管理员联系删除。用户在本站下载的原创作品,只拥有作品的使用权,著作权归原作者所有,未经合法授权,用户不得以任何形式发布、传播、复制、转售该作品。
作者其它图纸 查看更多
AI渲染-将平面图渲染为真实效果图
原图
渲染图
正在渲染中,请稍候...

0.png)








0.png)
0.png)
0.png)
0.png)







