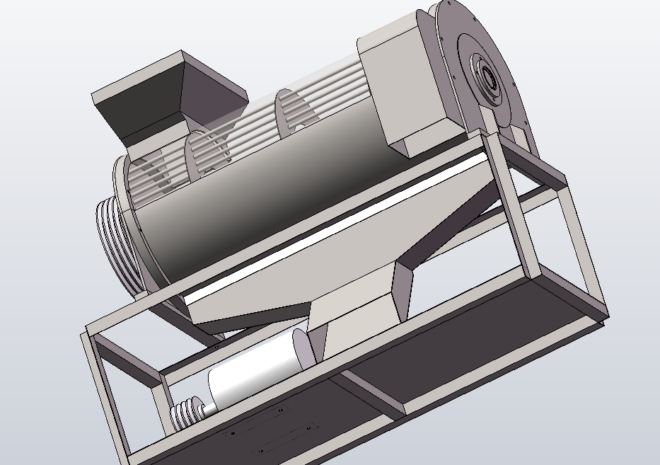
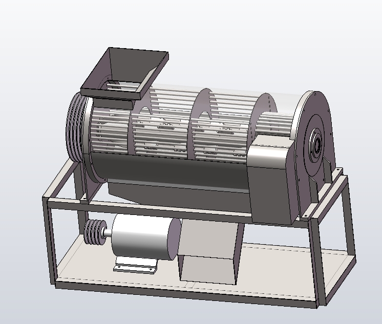
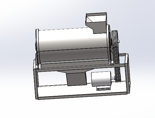
M1905-玉米脱粒机sw三维SW2020带参(ID:1582622)
查找相似图纸
截图
AI截图渲染
✨AI图片渲染
| # | 文件名称 | 文件大小 |
|---|---|---|
| 1 | 17264459925758.zip | 6.89M |
| 2 | 00前面.png | 206.13K |
| 3 | 0上面.png | 194.29K |
| 4 | 0下面.png | 229.39K |
| 5 | 0后面.png | 170.64K |
| 6 | 0装配图.png | 256.20K |
| 7 | 主动轮-A3.dwg | 85.82K |
| 8 | 从动带轮-A1.dwg | 87.73K |
| 9 | 右轴承座-A2.dwg | 81.97K |
| 10 | 实心轴-A2.dwg | 90.04K |
| 11 | 左轴承座-A3.dwg | 82.97K |
| 12 | 机架-A1.dwg | 76.54K |
| 13 | 玉米脱粒机-A0.dwg | 308.66K |
| 14 | 空心轴-A2.dwg | 81.91K |
| 15 | zongzhuangtu.stp | 821.49K |
| 16 | 图纸描述.docx | 12.38K |
| 17 | 总装图(低版本).SLDASM | 1.02M |
| 18 | 下料箱.SLDASM | 130.14K |
| 19 | 下料箱出口横板.SLDPRT | 43.91K |
| 20 | 下料箱出口横板2.SLDPRT | 45.56K |
| 21 | 下料箱出口纵板.SLDPRT | 44.91K |
| 22 | 下料箱底板.SLDPRT | 104.49K |
| 23 | 下料箱端板.SLDPRT | 51.97K |
| 24 | 主动轮.SLDPRT | 153.70K |
| 25 | 从动轮.SLDPRT | 250.56K |
| 26 | 传动轴.SLDASM | 174.71K |
| 27 | 叶片1.SLDPRT | 66.09K |
| 28 | 叶片2.SLDPRT | 55.06K |
| 29 | 叶片3.SLDPRT | 87.95K |
| 30 | 轴1.SLDPRT | 72.19K |
| 31 | 轴2.SLDPRT | 46.91K |
| 32 | 轴套.SLDPRT | 87.33K |
| 33 | 凹板.SLDASM | 204.42K |
| 34 | 圆杆1.SLDPRT | 52.94K |
| 35 | 圆杆2.SLDPRT | 51.05K |
| 36 | 圆板.SLDPRT | 151.75K |
| 37 | 方板1.SLDPRT | 46.24K |
| 38 | 侧下盖板.SLDPRT | 47.49K |
| 39 | 侧盖板1.SLDPRT | 44.74K |
| 40 | 侧盖板2.SLDPRT | 46.38K |
| 41 | 出料口.SLDASM | 87.36K |
| 42 | 前底板.SLDPRT | 48.12K |
| 43 | 前盖板.SLDPRT | 45.67K |
| 44 | 后底板.SLDPRT | 48.94K |
| 45 | 后盖板.SLDPRT | 73.69K |
| 46 | 左支撑侧板.SLDPRT | 58.53K |
| 47 | 左支撑加强板.SLDPRT | 43.73K |
| 48 | 左支撑底板.SLDPRT | 78.09K |
| 49 | 左支撑总成.SLDASM | 157.08K |
| 50 | 左支撑竖板.SLDPRT | 45.85K |
| 51 | 左轴承座.SLDPRT | 146.04K |
| 52 | 机架.SLDASM | 127.57K |
| 53 | 机架底板.SLDPRT | 91.80K |
| 54 | 横方钢管.SLDPRT | 47.96K |
| 55 | 横角钢1.SLDPRT | 53.82K |
| 56 | 横角钢2.SLDPRT | 54.27K |
| 57 | 竖角钢.SLDPRT | 46.27K |
| 58 | 纵方钢管.SLDPRT | 47.84K |
| 59 | 电机.SLDASM | 94.12K |
| 60 | 电机主体.SLDPRT | 43.81K |
| 61 | 电机底座.SLDPRT | 103.69K |
| 62 | 输出轴.SLDPRT | 44.46K |
| 63 | 皮带.SLDPRT | 89.63K |
| 64 | 轴承端盖.SLDPRT | 127.71K |
| 65 | 上盖板.SLDPRT | 104.88K |
| 66 | 废料口.SLDPRT | 60.54K |
| 67 | 端板.SLDPRT | 54.80K |
| 68 | 端板2.SLDPRT | 49.86K |
| 69 | 进口.SLDPRT | 75.18K |
| 70 | 进料口.SLDASM | 121.90K |
| 71 | 015874338851.jpg | 66.72K |
| 72 | 015874340061.jpg | 38.37K |
| 73 | 015874340501.jpg | 32.19K |
| 74 | 015874342431.png | 229.16K |
| 75 | 015874349211.jpg | 23.35K |
| 76 | 015874349731.jpg | 20.58K |
| 77 | 015874350061.jpg | 22.46K |
此图纸下载需要49金币
立即下载
发布者
活力的皮带
创作: 97639
粉丝: 114
加入时间:2023-07-26
模型信息
图纸ID:1582622
图纸格式:dwg,stp,sldasm,sldprt
文件大小:7.05M
所需金币:49
上传时间:2024-09-16 08:19:55
是否可编辑:可修改,包括参数
软件版本:STEP
标签
图纸简介
版权说明
用户在本站上传的作品如侵犯到您的权益,请与本站管理员联系删除。用户在本站下载的原创作品,只拥有作品的使用权,著作权归原作者所有,未经合法授权,用户不得以任何形式发布、传播、复制、转售该作品。
AI渲染-将平面图渲染为真实效果图
原图
渲染图
正在渲染中,请稍候...

0.png)


1.png)
2.png)
3.png)
4.png)









