红箭~偏心柱塞泵(HJ-PX100-DY)(ID:1650277)
| # | 文件名称 | 文件大小 |
|---|---|---|
| 1 | 17299066985390.zip | 4.91M |
| 2 | HJ-PX100-DY-副本.prt | 6.19M |
此图纸下载需要200金币
立即下载
发布者
红箭动力
创作: 10
粉丝: 1
加入时间:2024-10-26
模型信息
图纸格式:prt
文件大小:5.03M
所需金币:200
上传时间:2024-10-26 09:38:19
是否可编辑:可修改,不包括参数
版本:UG 12.0
标签
偏心柱塞泵
图纸简介
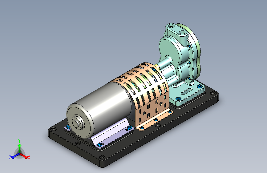
偏心轮和泵的主轴做在一起,由电机带动。柱塞在弹簧的作用下始终紧贴偏心轮。偏心轮转一周,柱塞就完成一个往复行程,其行程长度为偏心距的两倍。当柱塞在弹簧的作用下向下运动时,柱塞缸的容积增大,产生真空,油液在大气压力的作用下克服吸油阀的弹簧力和管道阻力进入柱塞缸口内,此时压油阀在弹簧及液体压力的作用下关闭。这就是该泵的吸油过程。当偏心轮推动柱塞向上运动时,柱塞缸的容积减小,油液受到挤压而使压力增大,高压油将克服压油阀的弹簧力,打开压油阀而进入压油管道,此时吸油阀在弹簧力及液体压力的作用下关闭。这就是该泵的压油过程。偏心轮连续旋转,柱塞连续往复运动,泵便交替地进行吸油和压油。
版权说明
用户在本站上传的作品如侵犯到您的权益,请与本站管理员联系删除。用户在本站下载的原创作品,只拥有作品的使用权,著作权归原作者所有,未经合法授权,用户不得以任何形式发布、传播、复制、转售该作品。
作者其它图纸 查看更多

1.png)
3.png)
2.png)
4.png)
0.png)