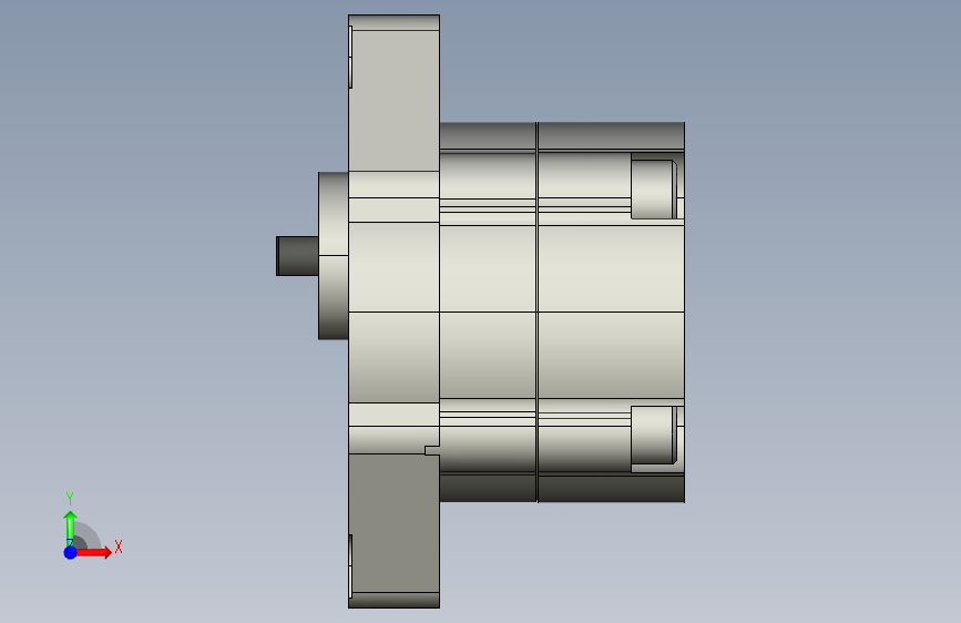
6种BFHP05双向泵模型(ID:1833718)
截图
AI截图渲染
✨AI图片渲染
| # | 文件名称 | 文件大小 |
|---|---|---|
| 1 | 17378707937296.zip | 353.23K |
| 2 | gear_bfhp05-0_2-11u5-b.stp | 409.75K |
| 3 | gear_bfhp05-0_32-11u5-b.stp | 409.76K |
| 4 | gear_bfhp05-0_5-11u5-b.stp | 409.75K |
| 5 | gear_bfhp05-0_8-11u5-b.stp | 409.75K |
| 6 | gear_bfhp05-1_2-11u5-b.stp | 409.74K |
| 7 | gear_bfhp05-1_5-11u5-b.stp | 409.75K |
此图纸下载需要20金币
立即下载
发布者
156****6923
创作: 7970
粉丝: 49
加入时间:2024-07-22
模型信息
图纸ID:1833718
图纸格式:stp
文件大小:361.71KB
所需金币:20
上传时间:2025-01-26 13:53:14
是否可编辑:可修改,包括参数
软件版本:STEP
标签
双向泵
图纸简介
BFHP05双向泵 ,是一种能够将液体或气体从一个方向输送到另一个方向的机械装置,具有两个进口和两个出口,能够实现双向流动并克服输送介质所需的阻力。
版权说明
用户在本站上传的作品如侵犯到您的权益,请与本站管理员联系删除。用户在本站下载的原创作品,只拥有作品的使用权,著作权归原作者所有,未经合法授权,用户不得以任何形式发布、传播、复制、转售该作品。
AI渲染-将平面图渲染为真实效果图
原图
渲染图
正在渲染中,请稍候...





0.png)
1.png)
2.png)
3.png)
4.png)