双工位缸套激光淬火机及控制系统设计5张CAD图(ID:1867976)
查找相似图纸
截图
AI截图渲染
✨AI图片渲染
| # | 文件名称 | 文件大小 |
|---|---|---|
| 1 | 17392441349326.zip | 3.36M |
| 2 | A0-装配图.dwg | 161.59K |
| 3 | A1-主动托辊装配.dwg | 111.91K |
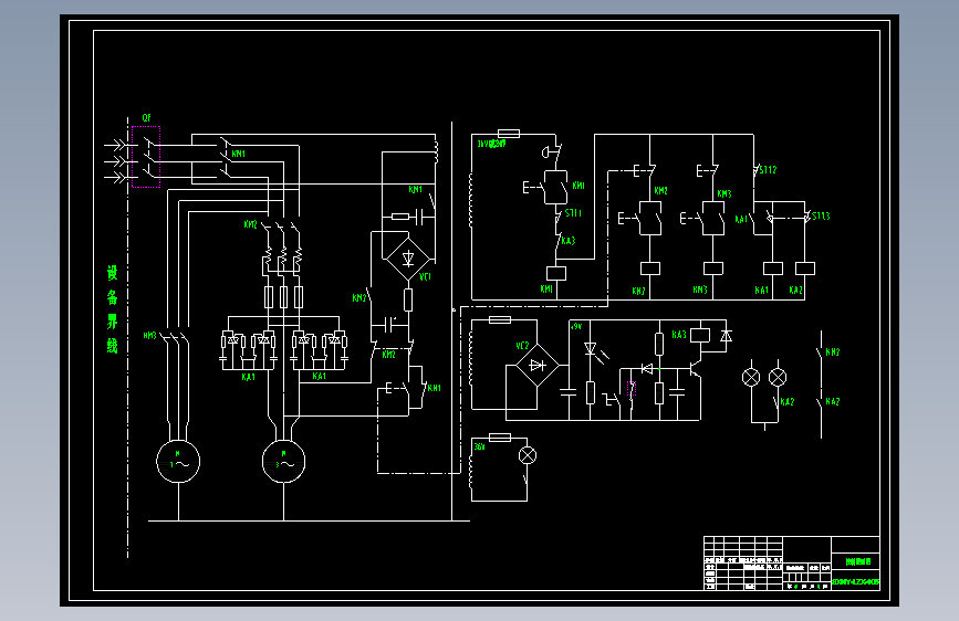
| 4 | A1-控制原理图.dwg | 105.34K |
| 5 | A3-主动轴.dwg | 69.27K |
| 6 | A3-齿轮.dwg | 62.98K |
| 7 | Y70简介-双工位缸套激光淬火机及控制系统设计5张CAD图.pdf | 632.22K |
| 8 | 任务书.docx | 15.56K |
| 9 | 双工位缸套激光淬火机及控制系统设计任务书.doc | 81.66K |
| 10 | 双工位缸套激光淬火机及控制系统设计开题报告.docx | 14.63K |
| 11 | 外文翻译.doc | 161.50K |
| 12 | 文档-仅供参考使用,若不要请删除.zip | 1.93M |
| 13 | 文献综述.doc | 27.50K |
| 14 | A0-装配图.png | 16.90K |
| 15 | A1-主动托辊装配.png | 21.40K |
| 16 | A1-控制原理图.png | 13.13K |
| 17 | A3-主动轴.png | 17.65K |
| 18 | A3-齿轮.png | 13.24K |
| 19 | 字数.JPG | 52.90K |
| 20 | 摘要.JPG | 130.72K |
| 21 | 目录.JPG | 264.71K |
| 22 | 设计参数.JPG | 103.41K |
| 23 | 打印.docx | 431.48K |
| 24 | 打印.pdf | 1.76M |
此图纸下载需要350金币
立即下载
发布者
设计吧
创作: 5170
粉丝: 57
加入时间:2024-02-20
模型信息
图纸ID:1867976
图纸格式:dwg,pdf
文件大小:3.44M
所需金币:350
上传时间:2025-02-11 11:22:15
是否可编辑:可修改,包括参数
软件版本:AutoCAD 2004
标签
图纸简介
版权说明
用户在本站上传的作品如侵犯到您的权益,请与本站管理员联系删除。用户在本站下载的原创作品,只拥有作品的使用权,著作权归原作者所有,未经合法授权,用户不得以任何形式发布、传播、复制、转售该作品。
作者其它图纸 查看更多
笔记本电脑上盖注塑模具设计-外壳塑料注射模含UG三维及11张CAD图-独家
DN900舌形塔设计含开题及8张CAD图
塑料梳子注射模具设计-注塑模1模4腔含proe三维及4张CAD图
头枕框架注射模具设计-抽芯塑料注塑模含NX三维及9张CAD图-独家
基于UG塑料花盆座的注塑模具设计-注射模1模2腔含三维及6张CAD图带开题报告-独家
卡片零件的冲压级进模具设计-切边、冲孔、折弯含14张CAD图
机床尾座体的镗φ56,φ30孔夹具设计及加工工艺装备含4张CAD图
U形件固定架(BS13-F17)的落料冲孔拉伸复合模具设计含11张图
AI渲染-将平面图渲染为真实效果图
原图
渲染图
正在渲染中,请稍候...

0.png)




0.png)
0.png)
0.png)
0.png)
