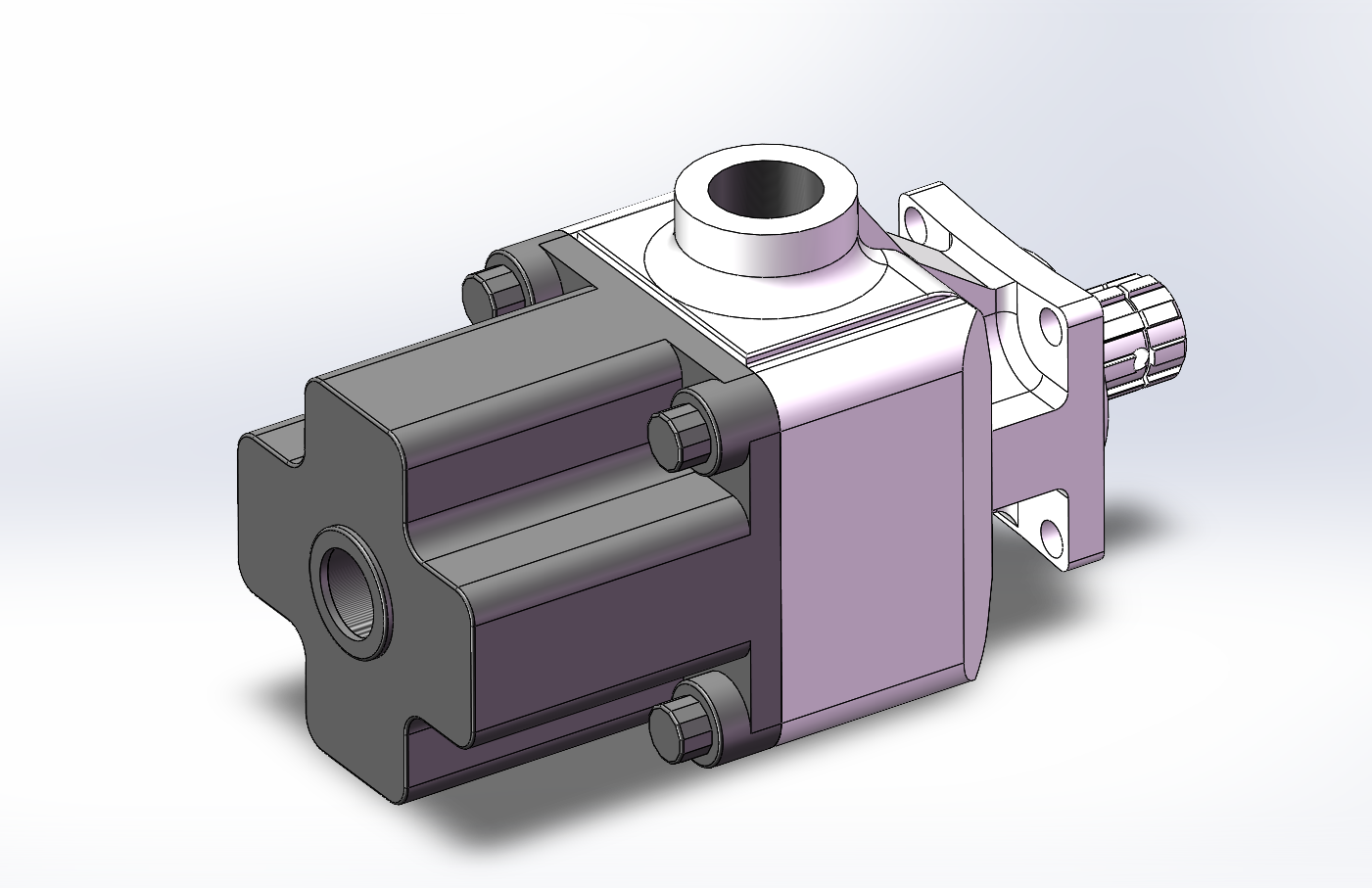
2PAK(ISO)直轴柱塞泵(ID:1881058)
| # | 文件名称 | 文件大小 |
|---|---|---|
| 1 | 17400303342431.zip | 908.42K |
| 2 | 2PAKISO[108-005].sldprt | 926.44K |
此图纸下载需要6金币
立即下载
发布者
156****6923
创作: 7831
粉丝: 41
加入时间:2024-07-22
模型信息
图纸格式:sldprt
文件大小:930.22KB
所需金币:6
上传时间:2025-02-20 13:45:36
是否可编辑:可修改,包括参数
版本:SOLIDWORKS 2023
标签
直轴柱塞泵
图纸简介
2PAK(ISO)直轴柱塞泵 ,是一种流量可调、排量准确的液压泵,其工作原理基于柱塞在缸体中的往复运动,使密封工作容腔的容积发生变化,从而实现吸油和压油。直轴柱塞泵的活塞平行于驱动轴移动,这种设计通常更加紧凑,适用于高压应用
版权说明
用户在本站上传的作品如侵犯到您的权益,请与本站管理员联系删除。用户在本站下载的原创作品,只拥有作品的使用权,著作权归原作者所有,未经合法授权,用户不得以任何形式发布、传播、复制、转售该作品。
作者其它图纸 查看更多





0.png)
1.png)
2.png)
3.png)
4.png)