9款JB╱ZQ 4008-2006[塑料管夹塑料管夹(ID:2008142)
# | 文件名称 | 文件大小 |
---|---|---|
1 | 17441803788296.zip | 4.11M |
2 | JB╱ZQ4008-2006[塑料管夹塑料管夹AⅠ6].sldprt | 379.91K |
3 | JB╱ZQ4008-2006[塑料管夹塑料管夹AⅠ8].sldprt | 380.15K |
4 | JB╱ZQ4008-2006[塑料管夹塑料管夹AⅡ10].sldprt | 407.51K |
5 | JB╱ZQ4008-2006[塑料管夹塑料管夹AⅡ12].sldprt | 408.14K |
6 | JB╱ZQ4008-2006[塑料管夹塑料管夹AⅡ14].sldprt | 398.57K |
7 | JB╱ZQ4008-2006[塑料管夹塑料管夹AⅡ16].sldprt | 399.63K |
8 | JB╱ZQ4008-2006[塑料管夹塑料管夹AⅡ8].sldprt | 406.69K |
9 | JB╱ZQ4008-2006[塑料管夹塑料管夹BⅡ18].sldprt | 504.85K |
10 | JB╱ZQ4008-2006[塑料管夹塑料管夹BⅡ20].sldprt | 504.47K |
11 | 装配体28.SLDASM | 581.55K |
此图纸下载需要35金币
立即下载
发布者
156****6923
创作: 7827
粉丝: 40
加入时间:2024-07-22

模型信息
图纸格式:sldprt,sldasm
文件大小:4.21M
所需金币:35
上传时间:2025-04-09 14:33:15
是否可编辑:可修改,包括参数
版本:SOLIDWORKS 2017
标签
塑料管夹塑料管夹
图纸简介
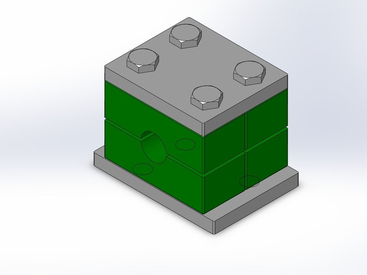
JB╱ZQ 4008-2006[塑料管夹塑料管夹 ,广泛应用于冶金、矿山、化工、煤炭、重型机械、建筑机械、船舶、轻纺和农业机械等行业中的各种管路固定支撑。其安装方式多样,可以装配在焊接板上或导轨上,具体操作包括在焊接板上做好标记后焊接底板,嵌入管夹体的下半部分,放上需固定的管子,再放上另一半管夹体和盖板,用螺钉固定
版权说明
用户在本站上传的作品如侵犯到您的权益,请与本站管理员联系删除。用户在本站下载的原创作品,只拥有作品的使用权,著作权归原作者所有,未经合法授权,用户不得以任何形式发布、传播、复制、转售该作品。
作者其它图纸 查看更多
猜你喜欢