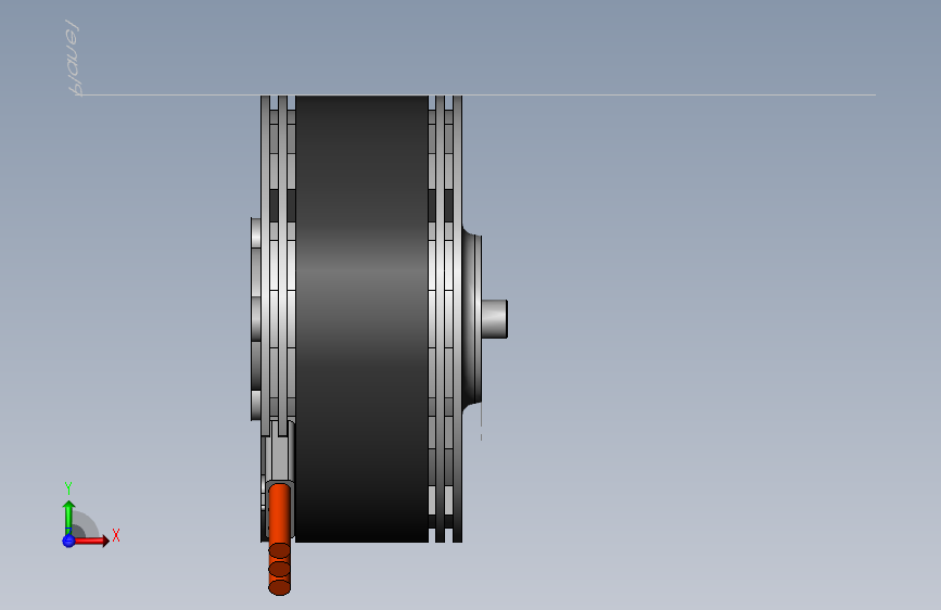
G18936-T电机MN605-S KV320无刷电机” 无人机(ID:2126217)
查找相似图纸
截图
AI截图渲染
✨AI图片渲染
| # | 文件名称 | 文件大小 |
|---|---|---|
| 1 | 17473064352379.zip | 8.65M |
| 2 | MN605-S_1.png | 3.13M |
| 3 | MN605S.IGS | 2.59M |
| 4 | MN605S.SLDPRT | 457.31K |
| 5 | MN605_S_2.png | 2.49M |
此图纸下载需要10金币
立即下载
发布者
任性的百合
创作: 238790
粉丝: 277
加入时间:2024-09-01
模型信息
图纸ID:2126217
图纸格式:igs,sldprt
文件大小:8.86M
所需金币:10
上传时间:2025-05-15 18:53:57
是否可编辑:可修改,包括参数
软件版本:SOLIDWORKS 2018
标签
图纸简介
版权说明
用户在本站上传的作品如侵犯到您的权益,请与本站管理员联系删除。用户在本站下载的原创作品,只拥有作品的使用权,著作权归原作者所有,未经合法授权,用户不得以任何形式发布、传播、复制、转售该作品。
作者其它图纸 查看更多
AI渲染-将平面图渲染为真实效果图
原图
渲染图
正在渲染中,请稍候...

0.png)


3.png)
4.png)
1.png)
2.png)