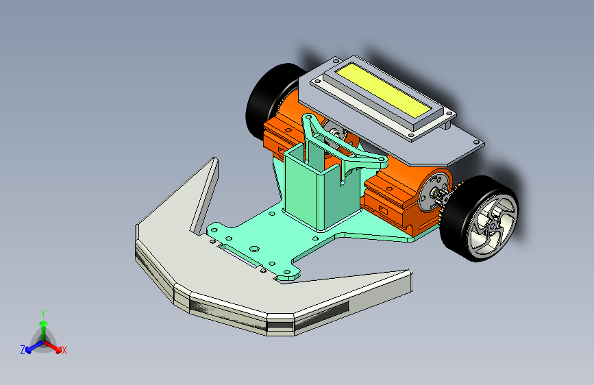
G034416-线跟踪机器人Arduino=机器人机械臂(ID:2268454)
截图
AI截图渲染
✨AI图片渲染
| # | 文件名称 | 文件大小 |
|---|---|---|
| 1 | 1.Assemlinefollower.stp | 17.25M |
| 2 | 17499473496834.zip | 3.52M |
此图纸下载需要10金币
立即下载
发布者
活力的皮带
创作: 97641
粉丝: 106
加入时间:2023-07-26
模型信息
图纸ID:2268454
图纸格式:stp
文件大小:3.61M
所需金币:10
上传时间:2025-06-15 08:29:14
是否可编辑:可修改,包括参数
软件版本:STEP
标签
图纸简介
版权说明
用户在本站上传的作品如侵犯到您的权益,请与本站管理员联系删除。用户在本站下载的原创作品,只拥有作品的使用权,著作权归原作者所有,未经合法授权,用户不得以任何形式发布、传播、复制、转售该作品。
作者其它图纸 查看更多
AI渲染-将平面图渲染为真实效果图
原图
渲染图
正在渲染中,请稍候...

0.png)
1.png)
2.png)
3.png)
4.png)