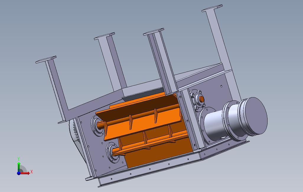
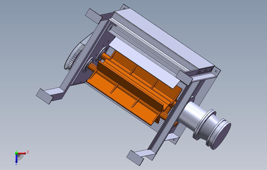
粗碎机(ID:228864)
截图
AI截图渲染
✨AI图片渲染
| # | 文件名称 | 文件大小 |
|---|---|---|
| 1 | UCFC208轴承.SLDPRT | 189.00K |
| 2 | XLD-4摆线减速机.SLDPRT | 340.50K |
| 3 | 内防尘盖.SLDPRT | 169.50K |
| 4 | 刀轴I.SLDPRT | 323.50K |
| 5 | 刀轴II.SLDPRT | 384.50K |
| 6 | 电机 粉碎座联轴节.SLDPRT | 159.00K |
| 7 | 立板.SLDPRT | 536.00K |
| 8 | 粉碎座定距.SLDPRT | 140.00K |
| 9 | 粉碎座挡料板.SLDPRT | 69.00K |
| 10 | 粉碎座架.SLDPRT | 2.34M |
| 11 | 粉碎座架上盖.SLDPRT | 313.00K |
| 12 | 粉碎座架侧盖.SLDPRT | 444.50K |
| 13 | 重复_粉碎座联轴节.SLDPRT | 275.00K |
| 14 | 粉碎电机座.SLDPRT | 433.50K |
| 15 | 粉碎齿轮罩.SLDPRT | 212.00K |
| 16 | 粗碎机.SLDASM | 546.00K |
| 17 | 粗碎机齿轮.SLDPRT | 359.50K |
| 18 | 粗粉碎电机座.SLDPRT | 97.50K |
此图纸下载需要1金币
立即下载
发布者
一寸欢喜
创作: 18489
粉丝: 297
加入时间:2020-01-15
模型信息
图纸ID:228864
图纸格式:sldprt,sldasm
文件大小:4.62M
所需金币:1
上传时间:2021-08-25 01:08:54
是否可编辑:可修改,包括参数
软件版本:SOLIDWORKS 2007
标签
图纸简介
版权说明
用户在本站上传的作品如侵犯到您的权益,请与本站管理员联系删除。用户在本站下载的原创作品,只拥有作品的使用权,著作权归原作者所有,未经合法授权,用户不得以任何形式发布、传播、复制、转售该作品。
AI渲染-将平面图渲染为真实效果图
原图
渲染图
正在渲染中,请稍候...

2.jpg)
0.jpg)
1.jpg)
4.jpg)
3.jpg)