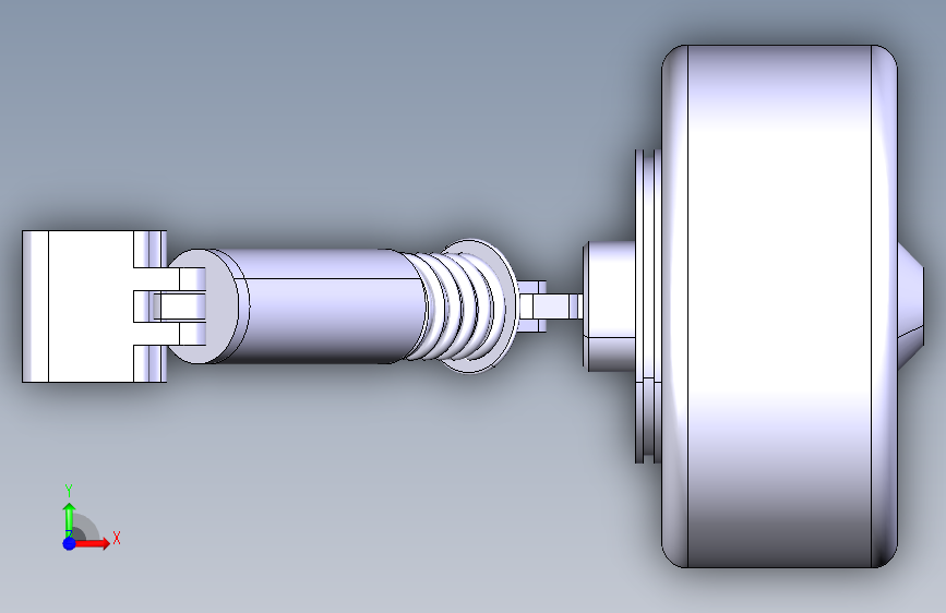
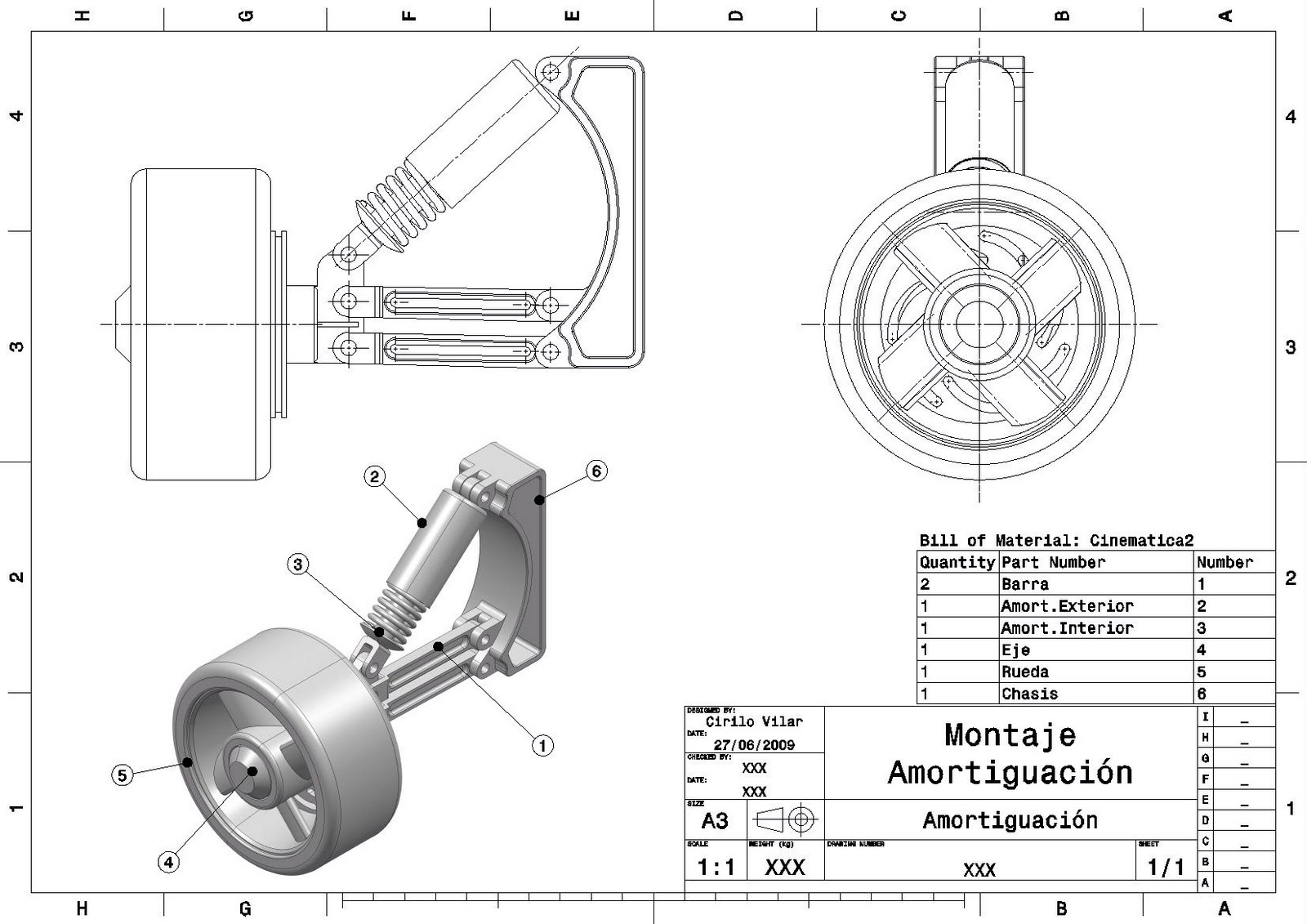
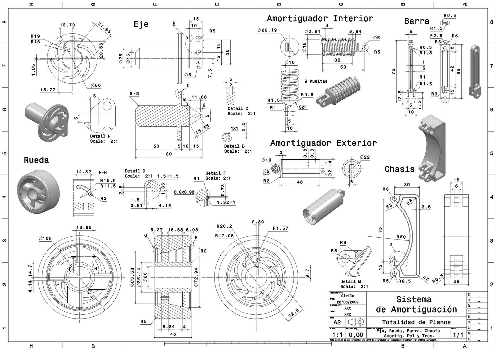
G055576-车辆悬挂=车架底盘悬架悬挂(ID:2294496)
截图
AI截图渲染
✨AI图片渲染
| # | 文件名称 | 文件大小 |
|---|---|---|
| 1 | 17504322576837.zip | 4.23M |
| 2 | untitled.104.jpg | 79.74K |
| 3 | untitled.105.jpg | 82.08K |
| 4 | barra.CATPart | 306.95K |
| 5 | Copy1ofbarra.CATPart | 306.91K |
| 6 | Drawing1.jpg | 229.64K |
| 7 | Drawing2.jpg | 321.01K |
| 8 | frame1.CATPart | 816.28K |
| 9 | Product1.CATProduct | 104.70K |
| 10 | shaft.CATPart | 293.64K |
| 11 | suspension1.CATPart | 141.82K |
| 12 | suspension2.CATPart | 1.01M |
| 13 | wheel.CATPart | 610.36K |
此图纸下载需要20金币
立即下载
发布者
任性的百合
创作: 236613
粉丝: 236
加入时间:2024-09-01
模型信息
图纸ID:2294496
图纸格式:catpart,catproduct
文件大小:4.33M
所需金币:20
上传时间:2025-06-20 23:10:57
是否可编辑:可修改,包括参数
软件版本:CATIA V5R18
标签
图纸简介
版权说明
用户在本站上传的作品如侵犯到您的权益,请与本站管理员联系删除。用户在本站下载的原创作品,只拥有作品的使用权,著作权归原作者所有,未经合法授权,用户不得以任何形式发布、传播、复制、转售该作品。
AI渲染-将平面图渲染为真实效果图
原图
渲染图
正在渲染中,请稍候...









