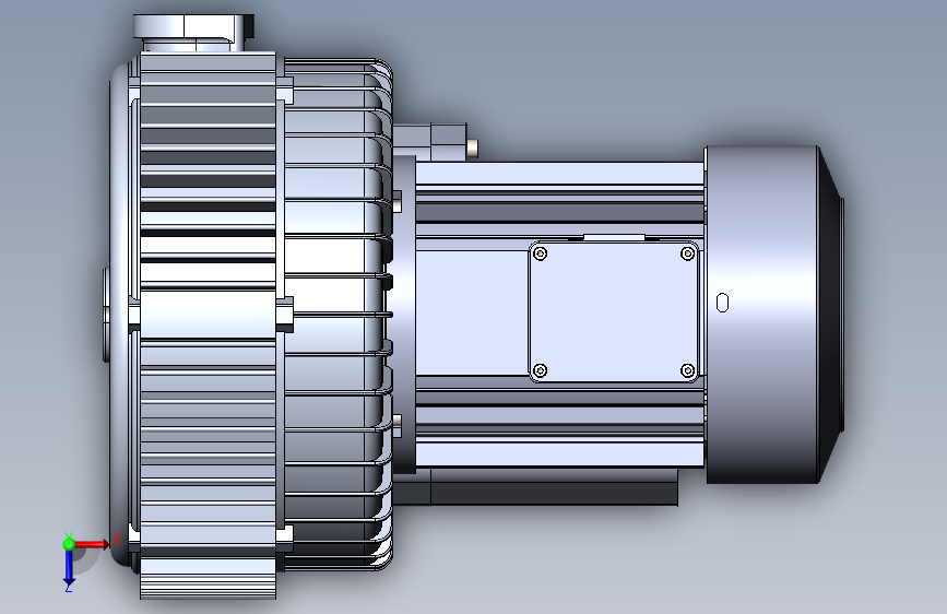
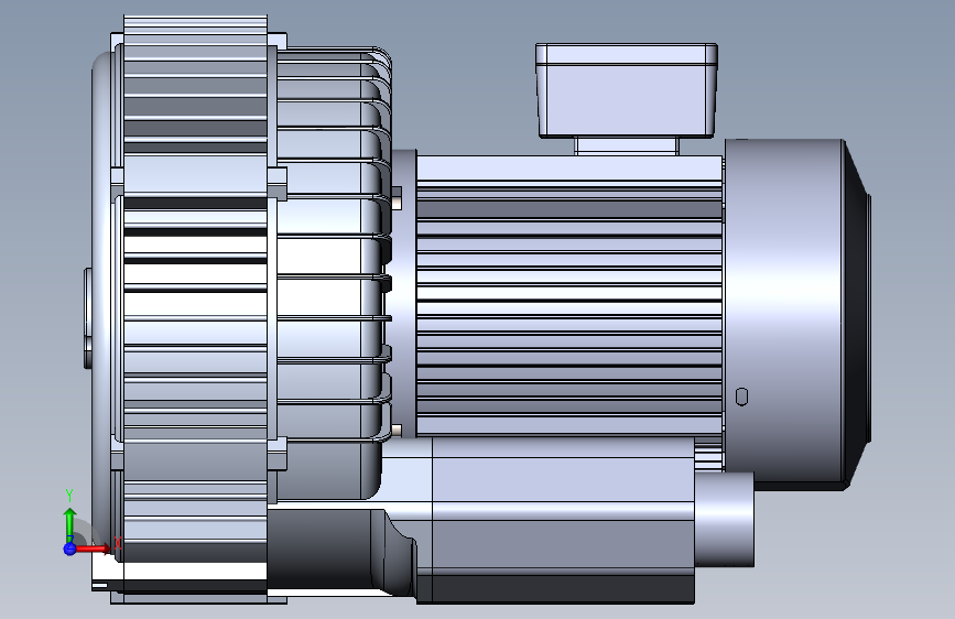
G099946-风扇 - 吹风机=电风扇(ID:2409973)
截图
AI截图渲染
✨AI图片渲染
| # | 文件名称 | 文件大小 |
|---|---|---|
| 1 | 17532238819513.zip | 11.05M |
| 2 | Fancomplete.SLDASM | 4.96M |
| 3 | first.JPG | 1.88M |
| 4 | second.JPG | 2.04M |
| 5 | Third.JPG | 2.17M |
此图纸下载需要20金币
立即下载
发布者
任性的百合
创作: 236425
粉丝: 236
加入时间:2024-09-01
模型信息
图纸ID:2409973
图纸格式:sldasm
文件大小:11.31M
所需金币:20
上传时间:2025-07-23 06:38:11
是否可编辑:可修改,包括参数
软件版本:SOLIDWORKS 2018
标签
图纸简介
版权说明
用户在本站上传的作品如侵犯到您的权益,请与本站管理员联系删除。用户在本站下载的原创作品,只拥有作品的使用权,著作权归原作者所有,未经合法授权,用户不得以任何形式发布、传播、复制、转售该作品。
AI渲染-将平面图渲染为真实效果图
原图
渲染图
正在渲染中,请稍候...

0.png)
1.png)
2.png)
3.png)
4.png)