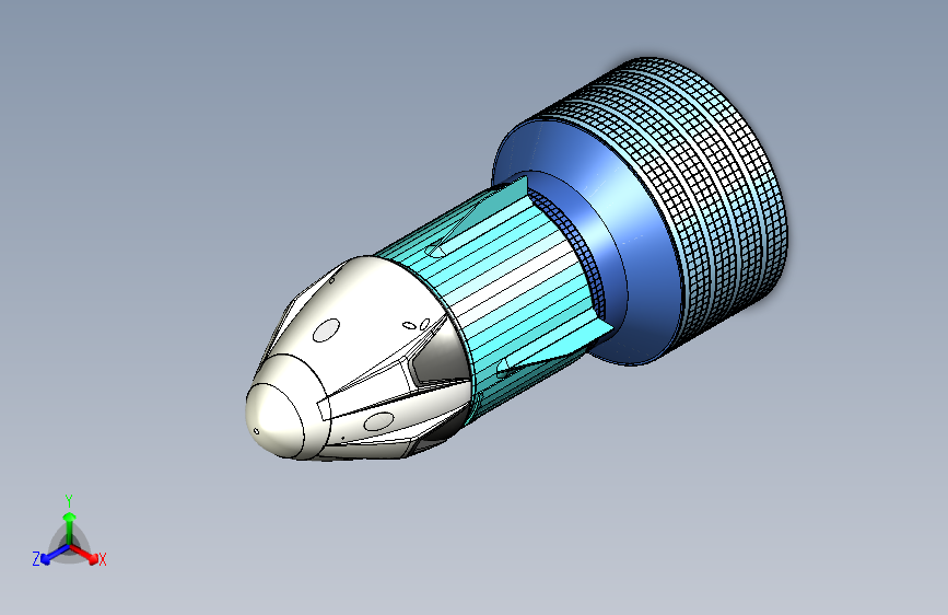
喷气涡轮螺旋桨(ID:249672)
截图
AI截图渲染
✨AI图片渲染
| # | 文件名称 | 文件大小 |
|---|---|---|
| 1 | Jet Turbine Fan.ipt | 2.47M |
| 2 | Jet Turbine Fan.png | 286.22K |
| 3 | Jet Turbine Fan.stp | 1.75M |
此图纸下载需要10金币
立即下载
发布者
模型资源社
创作: 216160
粉丝: 265
加入时间:2020-12-24
模型信息
图纸ID:249672
图纸格式:ipt
文件大小:4.6M
所需金币:10
上传时间:2022-04-10 23:09:08
是否可编辑:可修改,包括参数
软件版本:STEP
标签
图纸简介
版权说明
用户在本站上传的作品如侵犯到您的权益,请与本站管理员联系删除。用户在本站下载的原创作品,只拥有作品的使用权,著作权归原作者所有,未经合法授权,用户不得以任何形式发布、传播、复制、转售该作品。
AI渲染-将平面图渲染为真实效果图
原图
渲染图
正在渲染中,请稍候...

0.png)
2.png)
1.png)
4.png)
3.png)