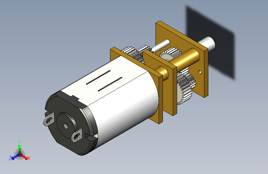
N20+拉丝直流齿轮电机+单轴(ID:2526662)
# | 文件名称 | 文件大小 |
---|---|---|
1 | 17550960862879.zip | 9.01K |
2 | N20.stp | 38.44K |
此图纸下载需要10金币
立即下载
发布者
活力的皮带
创作: 90965
粉丝: 75
加入时间:2023-07-26

模型信息
图纸格式:stp
文件大小:9.22KB
所需金币:10
上传时间:2025-08-13 22:41:26
是否可编辑:可修改,包括参数
版本:STEP
标签
图纸简介
版权说明
用户在本站上传的作品如侵犯到您的权益,请与本站管理员联系删除。用户在本站下载的原创作品,只拥有作品的使用权,著作权归原作者所有,未经合法授权,用户不得以任何形式发布、传播、复制、转售该作品。
猜你喜欢