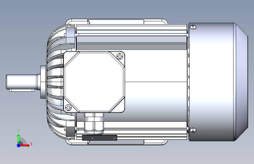
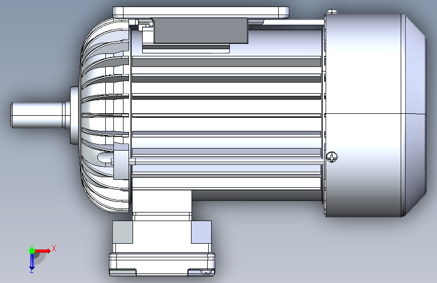
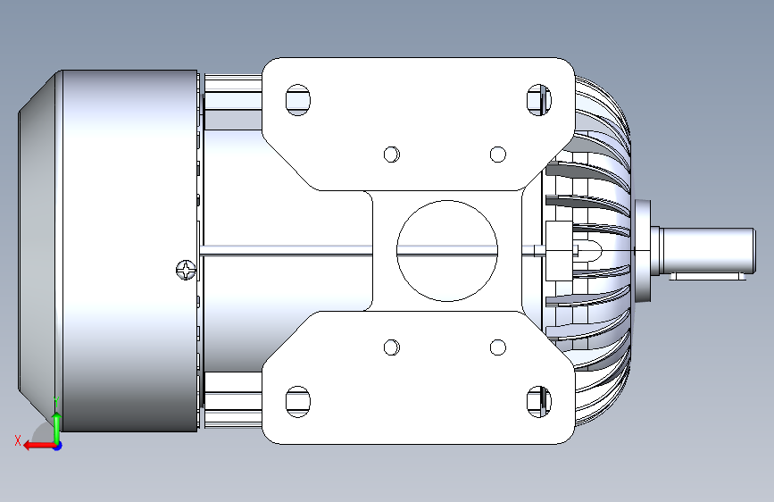
电动机+4极+1.1千瓦+3000转_分钟+带脚座(ID:2538184)
# | 文件名称 | 文件大小 |
---|---|---|
1 | 17553819307529.zip | 2.54M |
2 | 3sie80-2b4Po1.1kw3000rpm.stp | 10.11M |
此图纸下载需要10金币
立即下载
发布者
活力的皮带
创作: 91222
粉丝: 76
加入时间:2023-07-26

模型信息
图纸格式:stp
文件大小:2.6M
所需金币:10
上传时间:2025-08-17 06:05:32
是否可编辑:可修改,包括参数
版本:STEP
标签
图纸简介
版权说明
用户在本站上传的作品如侵犯到您的权益,请与本站管理员联系删除。用户在本站下载的原创作品,只拥有作品的使用权,著作权归原作者所有,未经合法授权,用户不得以任何形式发布、传播、复制、转售该作品。
作者其它图纸 查看更多
猜你喜欢