带3D视觉复合抓手(ID:2833476)
截图
AI截图渲染
✨AI图片渲染
| # | 文件名称 | 文件大小 |
|---|---|---|
| 1 | 17633551359029.zip | 3.14M |
| 2 | 带3D视觉复合抓手.x_t | 12.55M |
此图纸下载需要60金币
立即下载
发布者
安详的橘子
创作: 791
粉丝: 21
加入时间:2024-05-23
模型信息
图纸ID:2833476
图纸格式:x_t
文件大小:3.22M
所需金币:60
上传时间:2025-11-17 12:52:16
是否可编辑:可修改,不包括参数
软件版本:Parasolid
标签
图纸简介
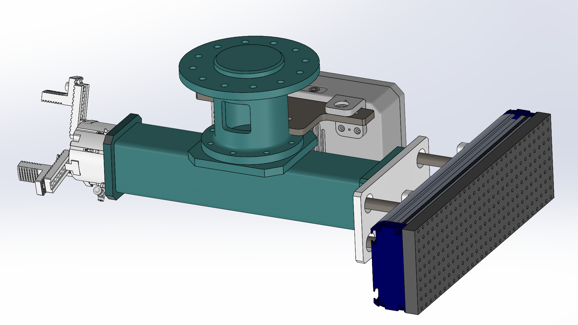
此三维模型为一款产品的复合抓手,抓手末端带有3D视觉相机,一端带有产品抓手,另一侧带有海绵吸盘抓手,主要用于托盘堆叠来料,且中间有隔板,视觉引导机器人从隔板上抓取产品
版权说明
用户在本站上传的作品如侵犯到您的权益,请与本站管理员联系删除。用户在本站下载的原创作品,只拥有作品的使用权,著作权归原作者所有,未经合法授权,用户不得以任何形式发布、传播、复制、转售该作品。
AI渲染-将平面图渲染为真实效果图
原图
渲染图
正在渲染中,请稍候...





0.png)
1.png)
2.png)
3.png)
4.png)