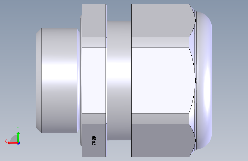
035-格兰头-电缆密封套 M25x1(ID:2872512)
截图
AI截图渲染
✨AI图片渲染
| # | 文件名称 | 文件大小 |
|---|---|---|
| 1 | 17655053937407.zip | 1.49M |
| 2 | 035-格兰头-电缆密封套M25x1.PNG | 128.81K |
| 3 | CableGlandM25x1.SLDPRT | 844.11K |
| 4 | CableGlandM25x1.STEP | 1.89M |
| 5 | CableGlandM25x1.x_t | 962.60K |
此图纸下载需要7金币
立即下载
发布者
机器猫【V搜 机械智库】
创作: 3092
粉丝: 24
加入时间:2024-08-04
模型信息
图纸ID:2872512
图纸格式:sldprt,step,x_t
文件大小:1.52M
所需金币:7
上传时间:2025-12-12 10:09:53
是否可编辑:可修改,包括参数
软件版本:SOLIDWORKS 2022
标签
图纸简介
版权说明
用户在本站上传的作品如侵犯到您的权益,请与本站管理员联系删除。用户在本站下载的原创作品,只拥有作品的使用权,著作权归原作者所有,未经合法授权,用户不得以任何形式发布、传播、复制、转售该作品。
作者其它图纸 查看更多
AI渲染-将平面图渲染为真实效果图
原图
渲染图
正在渲染中,请稍候...

0.png)
2.png)
3.png)
4.png)
1.png)