某大学9#楼-成套电气高低压柜深化图(ID:2900678)
查找相似图纸
截图
AI截图渲染
✨AI图片渲染
| # | 文件名称 | 文件大小 |
|---|---|---|
| 1 | 17669244322340.zip | 3.44M |
| 2 | 2025.12.26-某大学9楼-成套电气高低压柜深化图.dwg | 2.69M |
| 3 | 0-总览.png | 99.50K |
| 4 | 1-高压柜一次系统图.png | 55.69K |
| 5 | 1-高压柜柜体图.png | 202.32K |
| 6 | 2-低压柜一次系统图.png | 133.10K |
| 7 | 2-低压柜一次系统图1.png | 98.08K |
| 8 | 2-低压柜一次系统图2.png | 109.22K |
| 9 | 2-低压柜柜体图.png | 194.34K |
| 10 | 3-原理图.png | 64.69K |
| 11 | 3-原理图1.png | 55.16K |
| 12 | 3-原理图2.png | 56.52K |
| 13 | 3-原理图3.png | 76.40K |
此图纸下载需要25金币
立即下载
发布者
清爽的摩托
创作: 43
粉丝: 0
加入时间:2025-12-27
模型信息
图纸ID:2900678
图纸格式:dwg
文件大小:3.52M
所需金币:25
上传时间:2025-12-28 20:20:34
是否可编辑:可修改,包括参数
软件版本:AutoCAD 2007
标签
成套电气
高压柜
低压柜
深化图
抽屉柜
图纸简介
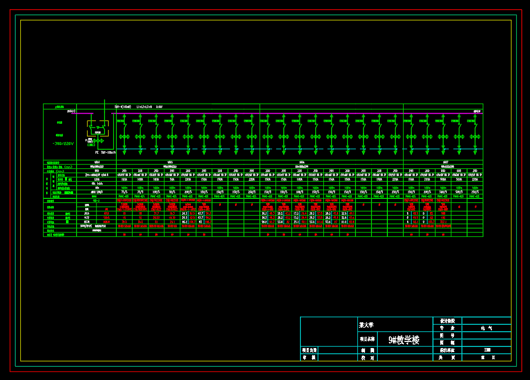
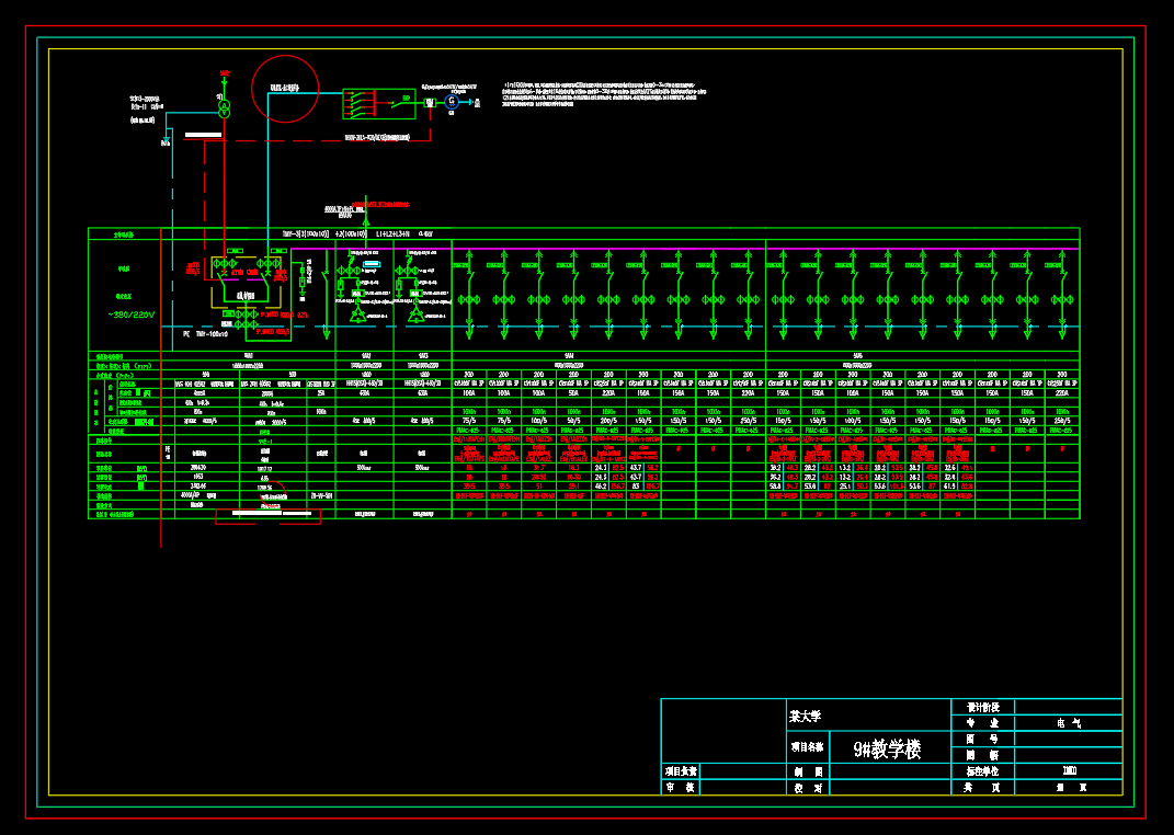
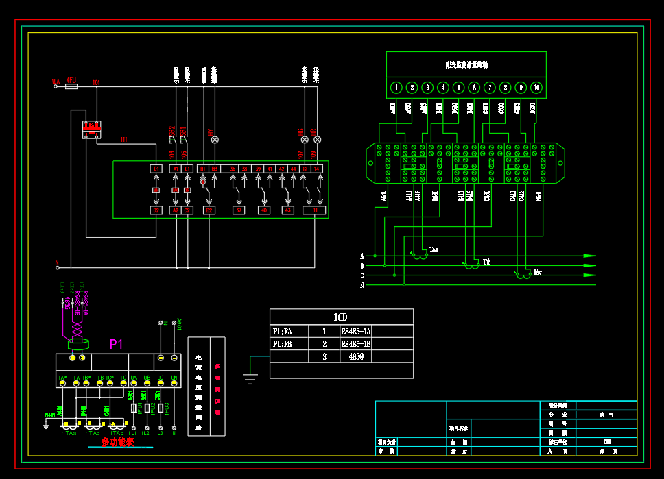
该图纸是某大学9#楼-成套电气高低压柜深化图。根据客户的原图纸,按对应的开关品牌排布,设计出配电箱箱体图,供钣金厂生产箱子用。图纸包含进线柜、电容补偿柜、联络柜、出线柜、计量柜、双电源柜等等。原理图包括框架原理图、电容柜原理图、抽屉原理图、三合二电气原理图等。还有对应开关的模型图章,供下载参考学习使用。
版权说明
用户在本站上传的作品如侵犯到您的权益,请与本站管理员联系删除。用户在本站下载的原创作品,只拥有作品的使用权,著作权归原作者所有,未经合法授权,用户不得以任何形式发布、传播、复制、转售该作品。
作者其它图纸 查看更多
AI渲染-将平面图渲染为真实效果图
原图
渲染图
正在渲染中,请稍候...










0.png)








