仿照德国贴标笔(ID:2942149)
截图
AI截图渲染
✨AI图片渲染
| # | 文件名称 | 文件大小 |
|---|---|---|
| 1 | 17685367355538.zip | 2.45M |
| 2 | hexthinnutsgradesabgb.SLDPRT | 137.12K |
| 3 | M-01AU-6手持自动辅助.sldprt | 50.29K |
| 4 | M-5AU-4手持自动辅助.sldprt | 50.80K |
| 5 | RDF-TM20B手持自动辅助.SLDPRT | 150.80K |
| 6 | VFG30-20手持自动辅助.SLDPRT | 189.84K |
| 7 | _X2_68078d34_X0_手持自动辅助.SLDPRT | 135.13K |
| 8 | 直吸标签笔手持自动辅助.SLDASM | 531.74K |
| 9 | 零1件1.SLDPRT | 158.62K |
| 10 | 零2件10手持自动辅助.SLDPRT | 228.26K |
| 11 | 零件10手持自动辅助.SLDPRT | 182.95K |
| 12 | 零件15-1.SLDPRT | 302.51K |
| 13 | 零件18手持辅助.SLDPRT | 139.22K |
| 14 | 零件6手持自动辅助.SLDPRT | 179.73K |
| 15 | 零件9手持自动辅助.SLDPRT | 143.69K |
此图纸下载需要32金币
立即下载
发布者
156****6923
创作: 7970
粉丝: 49
加入时间:2024-07-22
模型信息
图纸ID:2942149
图纸格式:sldprt,sldasm
文件大小:2.51M
所需金币:32
上传时间:2026-01-16 12:12:18
是否可编辑:可修改,包括参数
软件版本:SOLIDWORKS 2022
标签
贴标笔
图纸简介
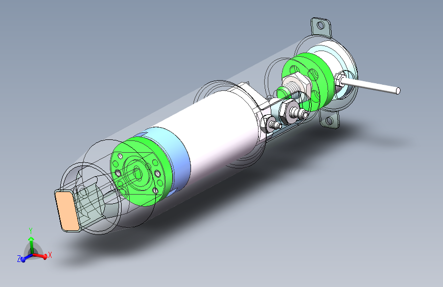
仿照德国贴标笔,该模型可编辑包含参数,其笔身轻盈坚固,结构精巧,确保长时间贴标手感舒适、动作精准。高品质的标签释放机构与耐磨笔头,实现了顺滑、无气泡、高附着力的贴标效果,专为高效、无痕的精密贴标作业而生。通过负压进行吸附
版权说明
用户在本站上传的作品如侵犯到您的权益,请与本站管理员联系删除。用户在本站下载的原创作品,只拥有作品的使用权,著作权归原作者所有,未经合法授权,用户不得以任何形式发布、传播、复制、转售该作品。
AI渲染-将平面图渲染为真实效果图
原图
渲染图
正在渲染中,请稍候...

0.png)
1.png)
2.png)
3.png)
4.png)



