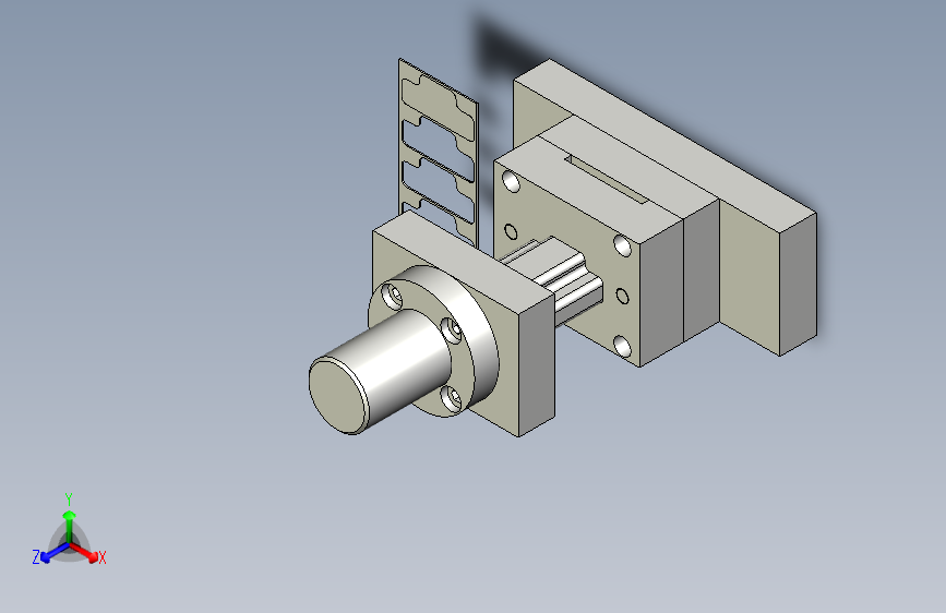
新平台RR系列伺服旋转平台(ID:2971912)
截图
AI截图渲染
✨AI图片渲染
| # | 文件名称 | 文件大小 |
|---|---|---|
| 1 | 17694355138411.zip | 213.69K |
| 2 | 新平台RR系列伺服旋转平台.stp | 1.18M |
此图纸下载需要15金币
立即下载
发布者
生产队的驴
创作: 18606
粉丝: 6
加入时间:2024-05-08
模型信息
图纸ID:2971912
图纸格式:stp
文件大小:218.81KB
所需金币:15
上传时间:2026-01-26 21:51:53
是否可编辑:可修改,包括参数
软件版本:STEP
标签
图纸简介
版权说明
用户在本站上传的作品如侵犯到您的权益,请与本站管理员联系删除。用户在本站下载的原创作品,只拥有作品的使用权,著作权归原作者所有,未经合法授权,用户不得以任何形式发布、传播、复制、转售该作品。
AI渲染-将平面图渲染为真实效果图
原图
渲染图
正在渲染中,请稍候...

0.png)
1.png)
2.png)
3.png)
4.png)