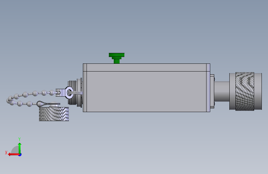
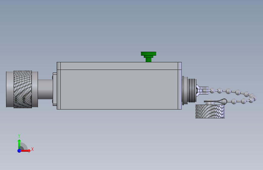
A0002980-Wishcolor RF功率计-V7.0(ID:3036019)
截图
AI截图渲染
✨AI图片渲染
| # | 文件名称 | 文件大小 |
|---|---|---|
| 1 | 17720194347435.zip | 2.29M |
| 2 | WishcolorRF-Power-Meter-V7.0.SLDPRT | 2.29M |
此图纸下载需要29金币
立即下载
发布者
任性的百合
创作: 239092
粉丝: 279
加入时间:2024-09-01
模型信息
图纸ID:3036019
图纸格式:sldprt
文件大小:2.34M
所需金币:29
上传时间:2026-02-25 19:37:15
是否可编辑:可修改,包括参数
软件版本:SOLIDWORKS 2013
标签
图纸简介
版权说明
用户在本站上传的作品如侵犯到您的权益,请与本站管理员联系删除。用户在本站下载的原创作品,只拥有作品的使用权,著作权归原作者所有,未经合法授权,用户不得以任何形式发布、传播、复制、转售该作品。
作者其它图纸 查看更多
AI渲染-将平面图渲染为真实效果图
原图
渲染图
正在渲染中,请稍候...

0.png)
1.png)
2.png)
3.png)
4.png)