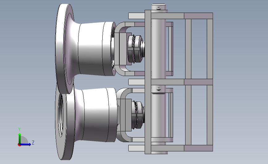
无极绳连续牵引车-副压绳轮组(900轨距)(ID:349238)
查找相似图纸
截图
AI截图渲染
✨AI图片渲染
| # | 文件名称 | 文件大小 |
|---|---|---|
| 1 | 16647812973172.rar | 3.47M |
| 2 | GB858-1988圆螺母用止动垫圈27×1(Q215).SLDPRT | 111.41K |
| 3 | GB893.1-86孔用弹性挡圈A型72(65Mn).SLDPRT | 78.02K |
| 4 | GB/T276-94深沟球轴承6206-2Z(成品).SLDPRT | 619.98K |
| 5 | GB/T812-1988圆螺母M27×1.5(45钢).SLDPRT | 100.21K |
| 6 | GB/T91-2000开口销A型4×50(Q215).SLDPRT | 95.71K |
| 7 | 副压绳轮.底架组件.SLDASM | 89.28K |
| 8 | 副压绳轮.摆架加强板.SLDPRT | 59.92K |
| 9 | 副压绳轮.摆架支撑板.SLDPRT | 72.01K |
| 10 | 副压绳轮.摆架立板.SLDPRT | 113.67K |
| 11 | 副压绳轮.摆架组件.SLDASM | 79.53K |
| 12 | 副压绳轮.摆架轴挡板.SLDPRT | 60.96K |
| 13 | 副压绳轮组.SLDASM | 655.17K |
| 14 | 副压绳轮组.底架大加强板.SLDPRT | 60.24K |
| 15 | 副压绳轮组.底架小加强板.SLDPRT | 58.10K |
| 16 | 副压绳轮组.底架支撑板.SLDPRT | 71.03K |
| 17 | 副压绳轮组.底架立板.SLDPRT | 74.19K |
| 18 | 副压绳轮组.销轴1.SLDPRT | 58.65K |
| 19 | 副压绳轮组.销轴2.SLDPRT | 60.80K |
| 20 | 压绳轮.圆板.SLDPRT | 54.38K |
| 21 | 压绳轮.圆环.SLDPRT | 64.05K |
| 22 | 压绳轮.轮.SLDPRT | 154.37K |
| 23 | 压绳轮.轮轴.SLDPRT | 159.13K |
| 24 | 压绳轮组件.SLDASM | 616.62K |
| 25 | 圆螺母用止动垫圈[GB858-1988][27].SLDPRT | 107.29K |
此图纸下载需要250金币
立即下载
发布者
柠檬冰茶
创作: 2
粉丝: 1
加入时间:2022-10-03
模型信息
图纸ID:349238
图纸格式:sldprt,sldasm
文件大小:3.55M
所需金币:250
上传时间:2022-10-03 15:14:59
是否可编辑:可修改,包括参数
软件版本:SOLIDWORKS 2015
标签
煤矿机械
辅助运输
图纸简介
版权说明
用户在本站上传的作品如侵犯到您的权益,请与本站管理员联系删除。用户在本站下载的原创作品,只拥有作品的使用权,著作权归原作者所有,未经合法授权,用户不得以任何形式发布、传播、复制、转售该作品。
AI渲染-将平面图渲染为真实效果图
原图
渲染图
正在渲染中,请稍候...

0.png)
1.png)
2.png)
3.png)
4.png)