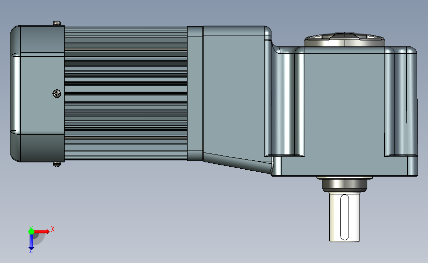
标准电机s250rt-R(ID:495068)
# | 文件名称 | 文件大小 |
---|---|---|
1 | 16767141083537.rar | 1.54M |
2 | s250rt-R.stp | 9.00M |
此图纸下载需要10金币
立即下载
发布者
我爱西红柿
创作: 212113
粉丝: 242
加入时间:2020-12-24

模型信息
图纸格式:stp
文件大小:1.58M
所需金币:10
上传时间:2023-02-18 17:55:09
是否可编辑:可修改,包括参数
版本:STEP
标签
图纸简介
版权说明
用户在本站上传的作品如侵犯到您的权益,请与本站管理员联系删除。用户在本站下载的原创作品,只拥有作品的使用权,著作权归原作者所有,未经合法授权,用户不得以任何形式发布、传播、复制、转售该作品。