开关三极集成电路端子弯曲合装机(ID:548077)
查找相似图纸
截图
AI截图渲染
✨AI图片渲染
| # | 文件名称 | 文件大小 |
|---|---|---|
| 1 | 16797548291216.zip | 3.04M |
| 2 | 360截图20230316223753100.jpg | 65.43K |
| 3 | 360截图20230316223815283.jpg | 109.14K |
| 4 | 360截图20230316223826698.jpg | 82.33K |
| 5 | 360截图20230316223833755.jpg | 122.27K |
| 6 | 开关三极集成电路端子弯曲合装机.stp | 16.47M |
此图纸下载需要45金币
立即下载
发布者
落后的皮皮虾
创作: 112140
粉丝: 455
加入时间:2022-09-02
模型信息
图纸ID:548077
图纸格式:stp
文件大小:3.12M
所需金币:45
上传时间:2023-03-25 22:33:50
是否可编辑:可修改,不包括参数
软件版本:STEP
标签
开关三极
集成电路
端子
弯曲
合装机
图纸简介
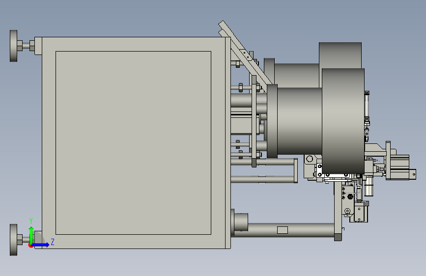
开关三极集成电路端子弯曲合装机:通过振动盘进行输出三级集成电路,设置有气缸进行弯曲脚步,图形结构内容表达良好,可以用来修改,结构新颖,欢迎各位机械朋友的下载和使用。
版权说明
用户在本站上传的作品如侵犯到您的权益,请与本站管理员联系删除。用户在本站下载的原创作品,只拥有作品的使用权,著作权归原作者所有,未经合法授权,用户不得以任何形式发布、传播、复制、转售该作品。
作者其它图纸 查看更多
AI渲染-将平面图渲染为真实效果图
原图
渲染图
正在渲染中,请稍候...

0.png)
1.png)
2.png)
3.png)
4.png)



