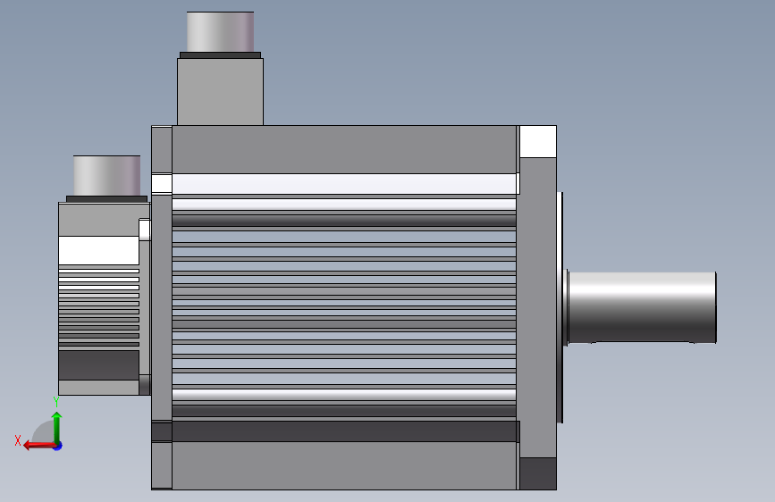
伺服驱动器MS5G-180ST-TL28015B-44P4(ID:556889)
# | 文件名称 | 文件大小 |
---|---|---|
1 | 16802720291394.rar | 569.11K |
2 | MS5G-180ST-TL28015B-44P4.SLDPRT | 823.50K |
此图纸下载需要12金币
立即下载
发布者
我爱西红柿
创作: 212113
粉丝: 242
加入时间:2020-12-24

模型信息
图纸格式:sldprt
文件大小:582.77KB
所需金币:12
上传时间:2023-03-31 22:13:50
是否可编辑:可修改,包括参数
版本:SOLIDWORKS 2012
标签
图纸简介
版权说明
用户在本站上传的作品如侵犯到您的权益,请与本站管理员联系删除。用户在本站下载的原创作品,只拥有作品的使用权,著作权归原作者所有,未经合法授权,用户不得以任何形式发布、传播、复制、转售该作品。
作者其它图纸 查看更多
猜你喜欢